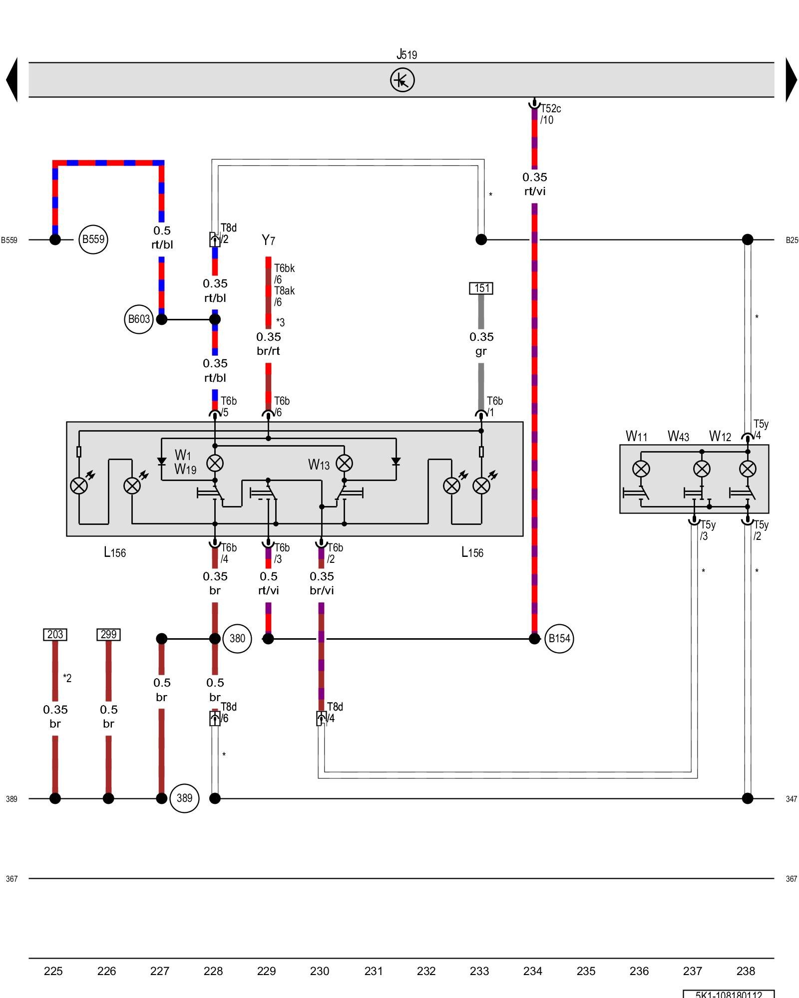
Diagram 108/18 (Tracks 225-238)
IMPORTANT NOTE:
This manufacturer uses "Track" style wiring diagrams.
For information on how to use these diagrams effectively, please refer to Diagram Information and Instructions. Diagram Information and Instructions
Front interior lamp, Left rear reading lamp, Right rear reading lamp, Front passenger reading lamp, Driver reading lamp, Rear interior lamp

ws = white
sw = black
ro = red
br = brown
gn = green
bl = blue
gr = grey
li = lilac
ge = yellow
or = orange
rs = pink
J519 - Vehicle electrical system control module Control modules in front part of vehicle - Overview of Control Modules
L156 - Switch illumination bulb
T5y - 5-pin connector
T6b - 6-pin connector Overview of connector stations and connectors
T6bk - 6-pin connector
T8d - 8-pin connector, near the front interior lamp Overview of connector stations and connectors
T52c - 52-pin connector
W1 - Front interior lamp
W11 - Left rear reading lamp
W12 - Right rear reading lamp
W13 - Front passenger reading lamp
W19 - Driver reading lamp
W43 - Rear interior lamp
Y7 - Automatic dimming interior rearview mirror
(347) - Ground connection (in roof wiring harness)
(367) - Ground connection 2 (in main wiring harness)
(380) - Ground connection 15 (in main wiring harness)
(389) - Ground connection 24 (in main wiring harness)
(B154) - Connection 1 (TK) (in interior wiring harness)
(B250) - Positive connection (in roof wiring harness)
(B559) - Positive connection 1 (30g) (in main wiring harness)
(B603) - Positive connection 2 (30g) (in main wiring harness)
* - Flat conductor
*2 - Only for vehicles with rain/light recognition sensor
*3 - Only for vehicles with automatic dimming interior rearview mirror
Previous Diagram 108/17 (Tracks 211-224)
Next Diagram 108/19 (Tracks 239-252)