Operation CHARM: Car repair manuals for everyone.

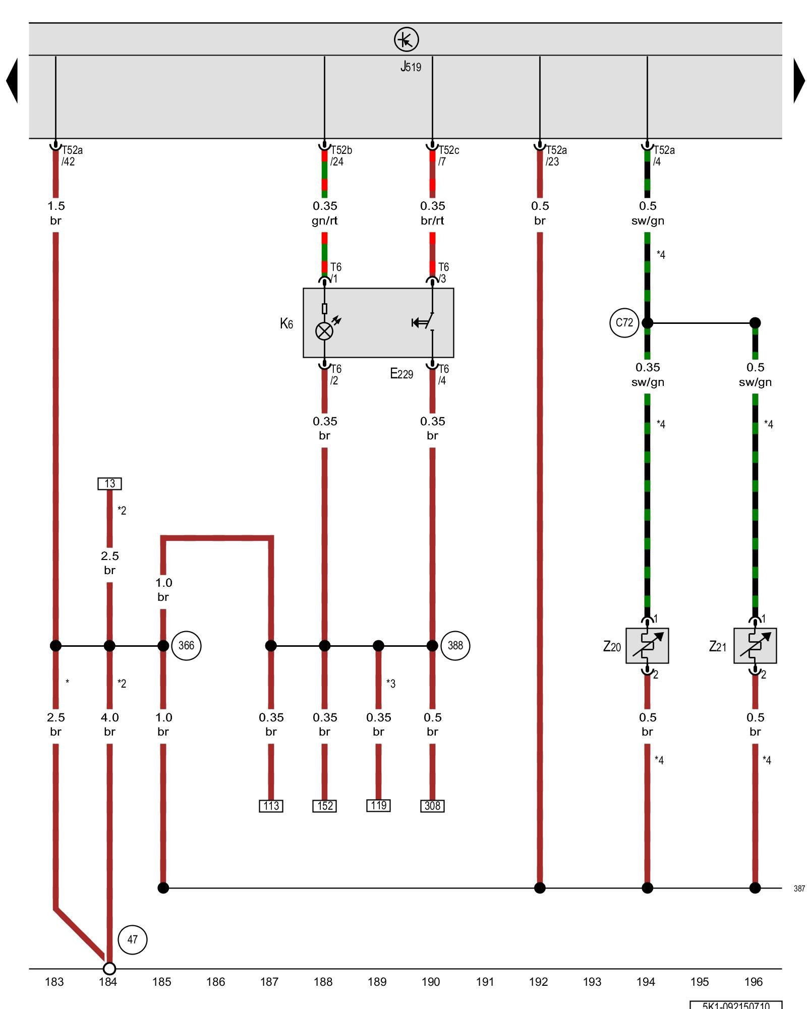
Diagram 92/15 (Tracks 183-196)






IMPORTANT NOTE:
This manufacturer uses "Track" style wiring diagrams.
For information on how to use these diagrams effectively, please refer to Diagram Information and Instructions. Diagram Information and Instructions


Emergency flasher button, Left washer nozzle heater, Right washer nozzle heater





ws = white
sw = black
ro = red
br = brown
gn = green
bl = blue
gr = grey
li = lilac
ge = yellow
or = orange
rs = pink

E229 - Emergency flasher button

J519 - Vehicle electrical system control module Control modules in front part of vehicle - Overview of Control Modules

K6 - Emergency flasher indicator lamp

T6 - 6-pin connector

T52a - 52-pin connector

T52b - 52-pin connector

T52c - 52-pin connector

Z20 - Left washer nozzle heater

Z21 - Right washer nozzle heater

(47) - Ground connection in right front footwell

(366) - Ground connection 1 (in main wiring harness)

(387) - Ground connection 22 (in main wiring harness)

(388) - Ground connection 23 (in main wiring harness)

(C72) - Positive connection (in heated spray nozzle wiring harness)

* - Only for vehicles without Start/Stop system

*2 - Only for vehicles with Start/Stop system

*3 - Only for vehicles without automatic headlamp range control

*4 - Only for vehicles with heated spray nozzles

Previous Diagram 92/14 (Tracks 169-182)

Next Diagram 92/16 (Tracks 197-210)