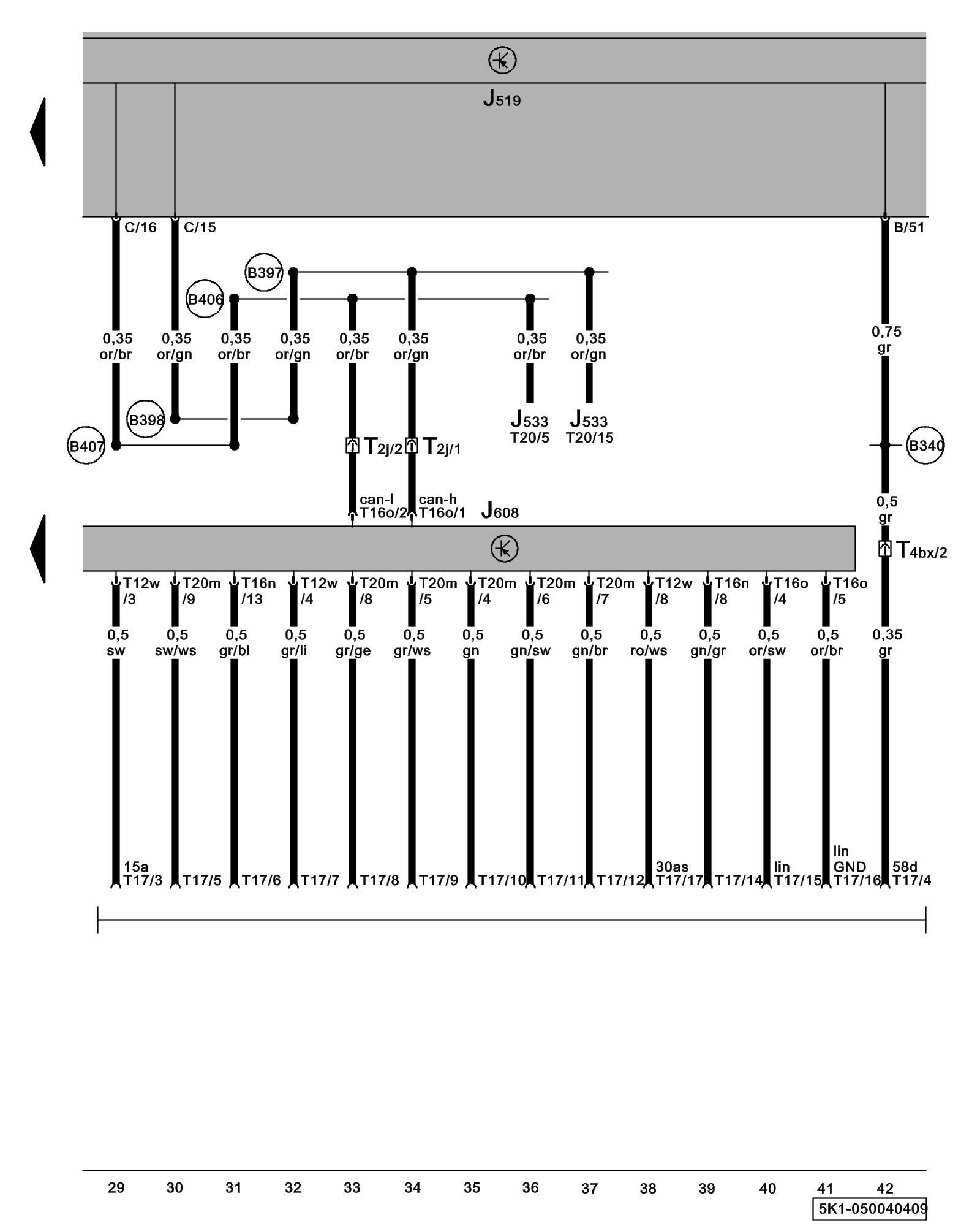
Diagram 50/4 (Tracks 29-42)
IMPORTANT NOTE:
This manufacturer uses "Track" style wiring diagrams.
For information on how to use these diagrams effectively, please refer to Diagram Information and Instructions. Diagram Information and Instructions
Special Purpose Vehicle Control Module, Control Signal Connection

ws = white
sw = black
ro = red
br = brown
gn = green
bl = blue
gr = grey
li = lilac
ge = yellow
or = orange
rs = pink
J519 - Vehicle Electrical System Control Module Control modules in front part of vehicle - Overview of Control Modules
J533 - Data Bus On Board Diagnostic Interface Control modules in front part of vehicle - Overview of Control Modules
J608 - Special Purpose Vehicle Control Module, below driver's seat Control Modules in The Rear Of The Vehicle
T2j - Double Connector, under instrument panel, right
T4bx - 4-Pin Connector, A-pillar, lower left
T12w - 12-Pin Connector
T16n - 16-Pin Connector
T16o - 16-Pin Connector
T20m - 20-Pin Connector
T17 - 17-Pin Connector, control signal connection point, under center console, front
(B397) - Comfort System CAN-Bus High Connection 1 (in main wiring harness)
(B398) - Comfort System CAN-Bus High Connection 2 (in main wiring harness)
(B406) - Comfort System CAN-Bus Low Connection 1 (in main wiring harness)
(B407) - Comfort System CAN-Bus Low Connection 2 (in main wiring harness)
(B340) - Connection 1 (58d) (in main wiring harness)
Previous Diagram 50/3 (Tracks 15-28)