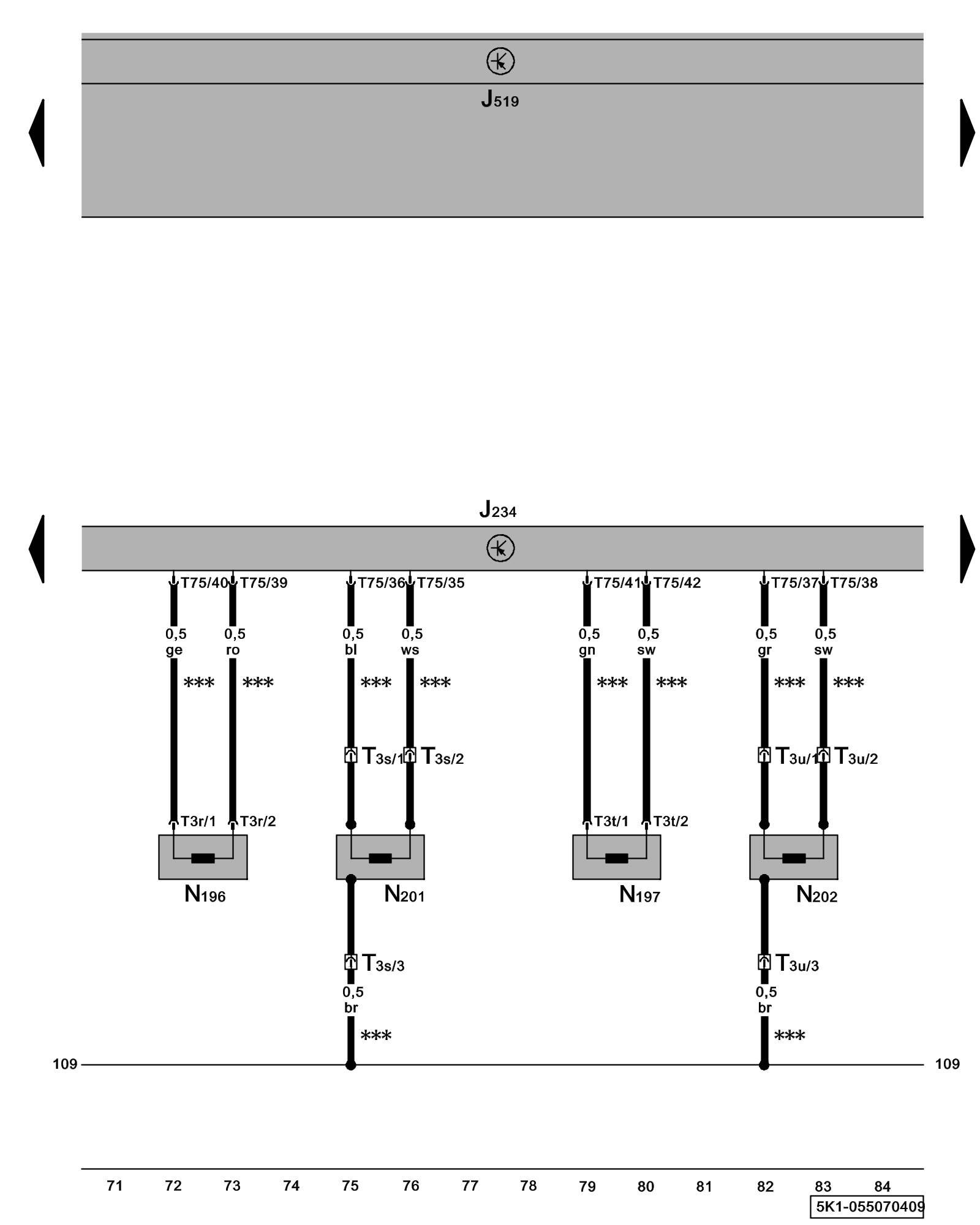
Diagram 55/7 (Tracks 71-84)
IMPORTANT NOTE:
This manufacturer uses "Track" style wiring diagrams.
For information on how to use these diagrams effectively, please refer to Diagram Information and Instructions. Diagram Information and Instructions
Airbag Control Module, Rear Safety Belt Tensioner Igniter, Rear Side Airbag Igniter

ws = white
sw = black
ro = red
br = brown
gn = green
bl = blue
gr = grey
li = lilac
ge = yellow
or = orange
rs = pink
J234 - Airbag Control Module, behind lower console Control modules in front part of vehicle - Overview of Control Modules
J519 - Vehicle Electrical System Control Module Control modules in front part of vehicle - Overview of Control Modules
N196 - Rear Safety Belt (driver's side) Tensioner Igniter Locations LR Seat Belt Tensioner Igniter -N196- and RR Seat Belt Tensioner Igniter -N197-
N197 - Rear Safety Belt (front passenger's side) Tensioner Igniter Locations LR Seat Belt Tensioner Igniter -N196- and RR Seat Belt Tensioner Igniter -N197-
N201 - Rear Side Airbag (front driver's side) Igniter Airbag Systems Overview LR Thorax Airbag Igniter -N201- and RR Thorax Airbag Igniter -N202-
N202 - Rear Passenger's Side Airbag (front passenger's side) Igniter Airbag Systems Overview LR Thorax Airbag Igniter -N201- and RR Thorax Airbag Igniter -N202-
T3r - 3-Pin Connector
T3s - 3-Pin Connector, behind rear left side panel trim
T3t - 3-Pin Connector
T3u - 3-Pin Connector, behind right side panel trim
T75 - 75-Pin Connector
*** - Only models with rear side airbag/ rear safety belt tensioner
Previous Diagram 55/6 (Tracks 57-70)
Next Diagram 55/8 (Tracks 85-98)