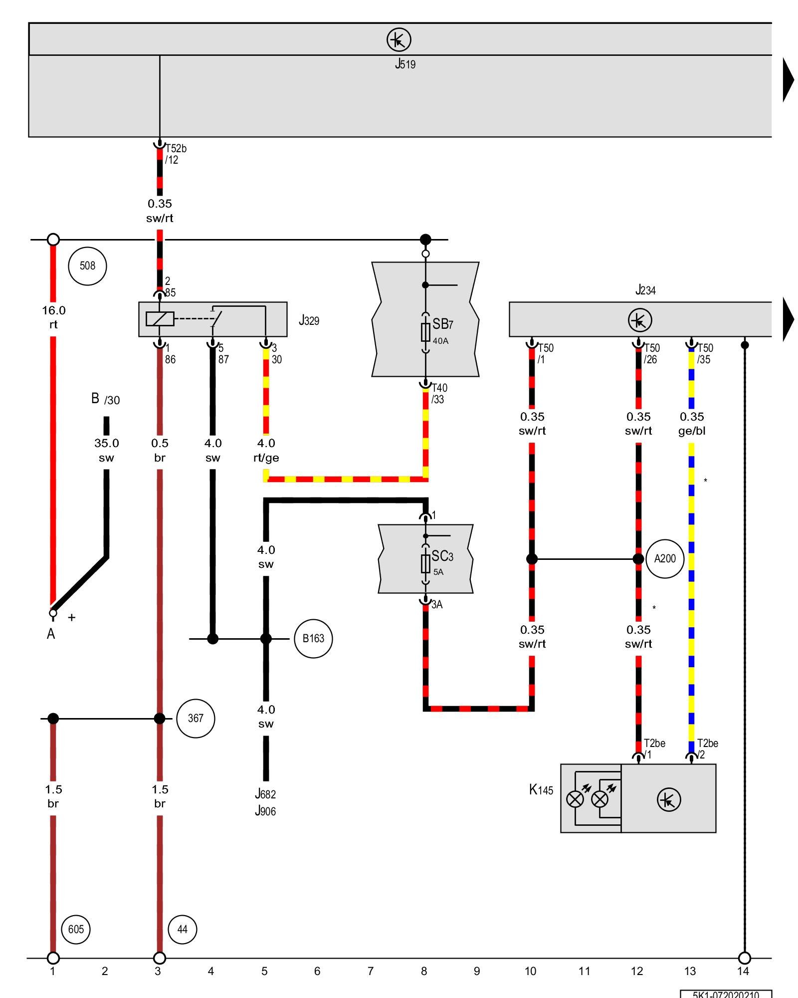
Diagram 72/2 (Tracks 1-14)
IMPORTANT NOTE:
This manufacturer uses "Track" style wiring diagrams.
For information on how to use these diagrams effectively, please refer to Diagram Information and Instructions. Diagram Information and Instructions
Airbag control module, Terminal 15 power supply relay, Front passenger airbag -disabled- indicator lamp, Fuse 3 (on fuse panel C), Fuse 7 (on fuse panel B)

ws = white
sw = black
ro = red
br = brown
gn = green
bl = blue
gr = grey
li = lilac
ge = yellow
or = orange
rs = pink
A - Battery
B - Starter
J234 - Airbag control module, behind the center console Control modules in front part of vehicle - Overview of Control Modules
J329 - Terminal 15 power supply relay Overview Of Relay Carrier
J519 - Vehicle electrical system control module Control modules in front part of vehicle - Overview of Control Modules
J682 - Terminal 50 power supply relay Overview Of Relay Carrier
J906 - Starter relay 1 Overview Of Relay Carrier
K145 - Front passenger airbag -disabled- indicator lamp [1][2]Air Bag Deactivation Indicator
SC3 - Fuse 3 (on fuse panel C) Fuse overview (SA), (SB), (SC)
SB7 - Fuse 7 (on fuse panel B) Fuse overview (SA), (SB), (SC)
T2be - Double connector
T40 - 40-pin connector
T50 - 50-pin connector
T52b - 52-pin connector
(44) - Ground connection on A-pillar, lower left
(367) - Ground connection 2 (in main wiring harness)
(508) - Terminal 30 threaded connection (on E-box)
(605) - Ground connection on upper steering column
(A200) - Positive connection 5 (15a) (in instrument panel wiring harness)
(B163) - Positive connection 1 (15) (in interior wiring harness)
* - Only on vehicles with front passenger airbag deactivation key switch
Next Diagram 72/3 (Tracks 15-28)