Operation CHARM: Car repair manuals for everyone.

Diagram 7/7 (Tracks 71-84)






IMPORTANT NOTE:
This manufacturer uses "Track" style wiring diagrams.
For information on how to use these diagrams effectively, please refer to Diagram Information and Instructions. Diagram Information and Instructions


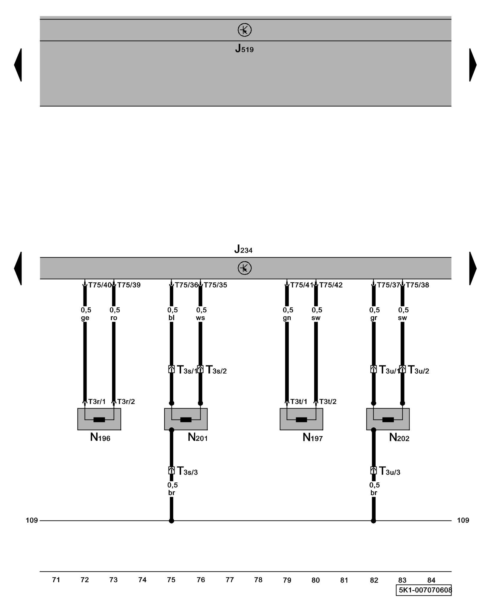
Airbag Control Module, Rear Safety Belt Tensioner Igniter, Rear Side Airbag Igniter





ws = white
sw = black
ro = red
br = brown
gn = green
bl = blue
gr = grey
li = lilac
ge = yellow
or = orange
rs = pink

J234 - Airbag Control Module, behind lower console Control modules in front part of vehicle - Overview of Control Modules

J519 - Vehicle Electrical System Control Module Control modules in front part of vehicle - Overview of Control Modules

N196 - Rear Safety Belt (driver's side) Tensioner Igniter Locations

N197 - Rear Safety Belt (front passenger's side) Tensioner Igniter Locations

N201 - Rear Side Airbag (front driver's side) Igniter Airbag Systems Overview

N202 - Rear Passenger's Side Airbag (front passenger's side) Igniter Airbag Systems Overview

T3r - 3-Pin Connector

T3s - 3-Pin Connector, behind left side panel trim

T3t - 3-Pin Connector

T3u - 3-Pin Connector, behind right side panel trim

T75 - 75-Pin Connector

Previous Diagram 7/6 (Tracks 57-70)

Next Diagram 7/8 (Tracks 85-98)