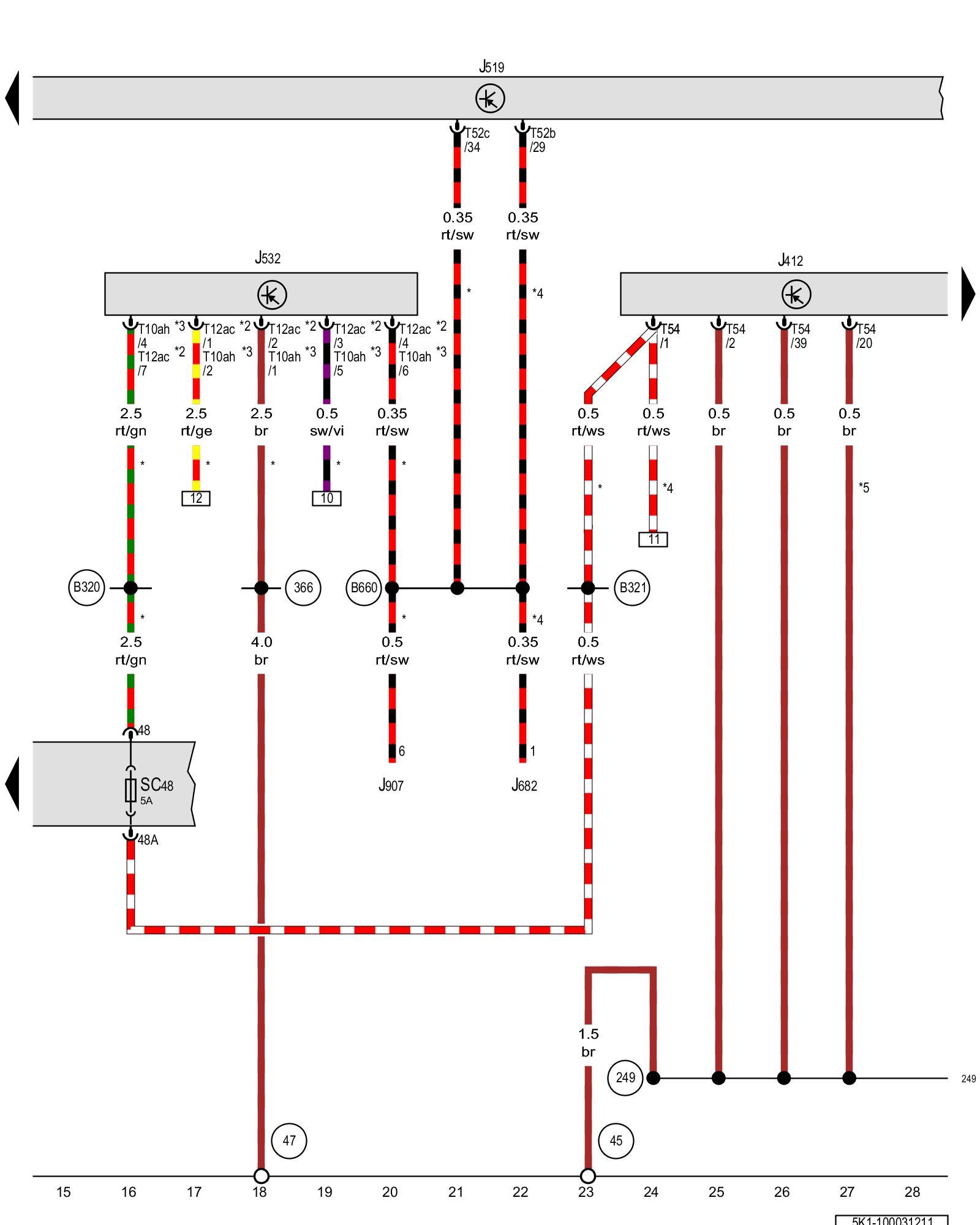
Diagram 100/3 (Tracks 15-28)
IMPORTANT NOTE:
This manufacturer uses "Track" style wiring diagrams.
For information on how to use these diagrams effectively, please refer to Diagram Information and Instructions. Diagram Information and Instructions
Cell phone operating electronics control module, Voltage stabilizer, Fuse 48 (on fuse panel C)

ws = white
sw = black
ro = red
br = brown
gn = green
bl = blue
gr = grey
li = lilac
ge = yellow
or = orange
rs = pink
J412 - Cell phone operating electronics control module, in the right front footwell Control Modules in The Rear Of The Vehicle
J519 - Vehicle electrical system control module Control modules in front part of vehicle - Overview of Control Modules
J532 - Voltage stabilizer Control modules in front part of vehicle - Overview of Control Modules
J682 - Terminal 50 power supply relay Overview Of Relay Carrier
J907 - Starter relay 2 Overview Of Relay Carrier
SC48 - Fuse 48 (on fuse panel C) Fuse overview (SA), (SB), (SC)
T10ah - 10-pin connector
T12ac - 12-pin connector
T52b - 52-pin connector
T52c - 52-pin connector
T54 - 54-pin connector
(45) - Ground connection behind instrument panel, center
(47) - Ground connection in right front footwell
(249) - Ground connection 2 (in interior wiring harness)
(366) - Ground connection 1 (in main wiring harness)
(B320) - Positive connection 6 (30a) (in main wiring harness)
(B321) - Positive connection 7 (30a) (in main wiring harness)
(B660) - Diagnostic terminal 50 connection (in main wiring harness)
* - Only for vehicles with Start/Stop system
*2 - from May 2011
*3 - through April 2011
*4 - Only for vehicles without Start/Stop system
*5 - Depending on equipment
Previous Diagram 100/2 (Tracks 1-14)
Next Diagram 100/4 (Tracks 29-42)