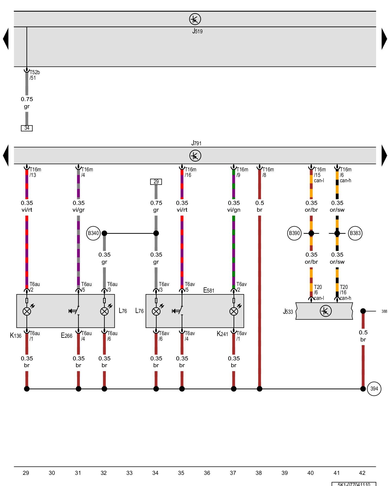
Diagram 77/4 (Tracks 29-42)
IMPORTANT NOTE:
This manufacturer uses "Track" style wiring diagrams.
For information on how to use these diagrams effectively, please refer to Diagram Information and Instructions. Diagram Information and Instructions
Parking aid button, Parallel parking assistance button, Data bus on board diagnostic interface, Parallel parking assistance control module

ws = white
sw = black
ro = red
br = brown
gn = green
bl = blue
gr = grey
li = lilac
ge = yellow
or = orange
rs = pink
E266 - Parking aid button Parking Aid System Parking Aid Button -E266-
E581 - Parallel parking assistance button Parallel Parking Assistance Button -E581-
J519 - Vehicle electrical system control module Control modules in front part of vehicle - Overview of Control Modules
J533 - Data bus on board diagnostic interface, in the left footwell, near the center console Control modules in front part of vehicle - Overview of Control Modules
J791 - Parallel parking assistance control module, behind the instrument panel, left Control modules in front part of vehicle - Overview of Control Modules Parallel Parking Assist /Parking Aid System Parallel Parking Assistance Control Module -J791-
K136 - Parking aid indicator lamp
K241 - Parallel parking assistance indicator lamp
L76 - Push button illumination bulb
T6au - 6-pin connector
T6av - 6-pin connector
T16m - 16-pin connector
T20 - 20-pin connector
T52b - 52-pin connector
(388) - Ground connection 23 (in main wiring harness)
(394) - Ground connection 29 (in main wiring harness)
(B340) - Connection 1 (58d) (in main wiring harness)
(B383) - Powertrain CAN bus high connection 1 (in main wiring harness)
(B390) - Powertrain CAN bus low connection 1 (in main wiring harness)
Previous Diagram 77/3 (Tracks 15-28)
Next Diagram 77/5 (Tracks 43-56)