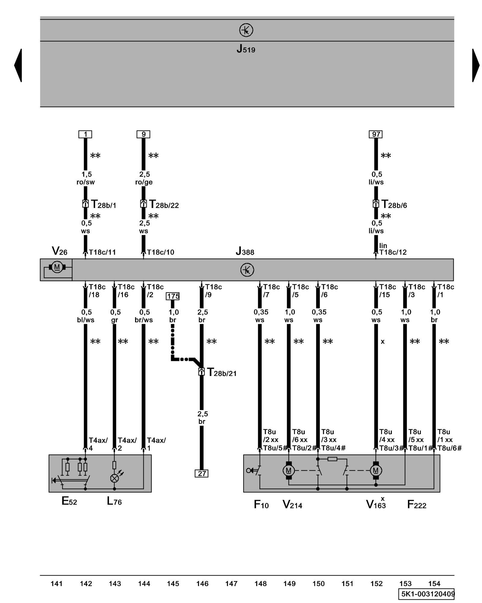
Diagram 3/12 (Tracks 141-154)
IMPORTANT NOTE:
This manufacturer uses "Track" style wiring diagrams.
For information on how to use these diagrams effectively, please refer to Diagram Information and Instructions. Diagram Information and Instructions
Left Rear Door Control Module, Left Rear Window Switch (in LR Door), Left Rear Window Regulator Motor, Left Rear Door Contact Switch, Left Rear Central Locking Lock Unit

ws = white
sw = black
ro = red
br = brown
gn = green
bl = blue
gr = grey
li = lilac
ge = yellow
or = orange
rs = pink
E52 - Left Rear Window Switch (In RR Door)
F10 - Left Rear Door Contact Switch
F222 - Left Rear Central Locking Lock Unit
J388 - Left Rear Door Control Module Control Modules in The Rear Of The Vehicle
J519 - Vehicle Electrical System Control Module Control modules in front part of vehicle - Overview of Control Modules
L76 - Push Button Illumination
T4ax - 4-Pin Connector
T8u - 8-Pin Connector
T18c - 18-Pin Connector
T28b - 28-Pin Connector, connector station B-pillar, left Overview of connector stations and connectors
V26 - Left Rear Window Regulator Motor
V163 - Left Rear Central Locking (Safe) Motor
V214 - Left Rear Central Locking (Lock) Motor
** - Only models with rear window regulator
-^^- - Only models without rear window regulator
x - Only models with rear window regulator and -SAFE-
xx - Only left-hand drive vehicles
# - Only right-hand drive vehicles
Previous Diagram 3/11 (Tracks 127-140)
Next Diagram 3/13 (Tracks 155-168)