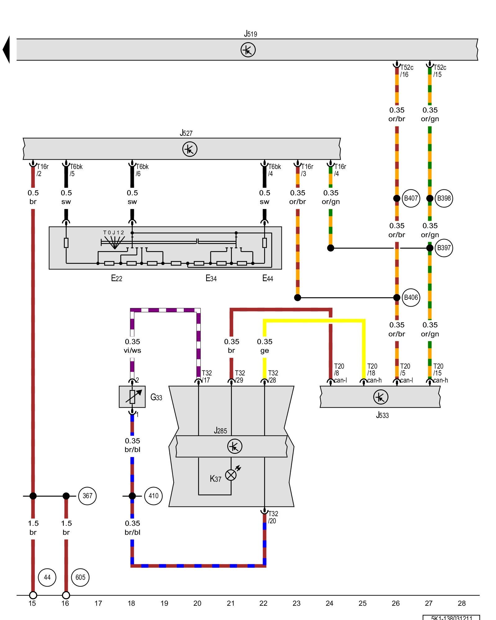
Diagram 138/3 (Tracks 15-28)
IMPORTANT NOTE:
This manufacturer uses "Track" style wiring diagrams.
For information on how to use these diagrams effectively, please refer to Diagram Information and Instructions. Diagram Information and Instructions
Windshield wiper intermittent mode switch, Rear window wiper switch, Windshield and headlamp washer pump switch, Windshield washer fluid level sensor, Instrument cluster control module, Steering column electronics control module, Data bus on board diagnostic interface, Windshield washer fluid level indicator lamp

ws = white
sw = black
ro = red
br = brown
gn = green
bl = blue
gr = grey
li = lilac
ge = yellow
or = orange
rs = pink
E22 - Windshield wiper intermittent mode switch
E34 - Rear window wiper switch
E44 - Windshield and headlamp washer pump switch
G33 - Windshield washer fluid level sensor
J285 - Instrument cluster control module Control modules in front part of vehicle - Overview of Control Modules
J519 - Vehicle electrical system control module Control modules in front part of vehicle - Overview of Control Modules
J527 - Steering column electronics control module Control modules in front part of vehicle - Overview of Control Modules
J533 - Data bus on board diagnostic interface, in the left footwell, near the center console Control modules in front part of vehicle - Overview of Control Modules
K37 - Windshield washer fluid level indicator lamp
T6bk - 6-pin connector
T16r - 16-pin connector
T20 - 20-pin connector
T32 - 32-pin connector
T52c - 52-pin connector
(44) - Ground connection on A-pillar, lower left
(367) - Ground connection 2 (in main wiring harness)
(410) - Sensor ground connection 1 (in main wiring harness)
(605) - Ground connection on upper steering column
(B397) - Comfort system CAN bus high connection 1 (in main wiring harness)
(B398) - Comfort system CAN bus high connection 2 (in main wiring harness)
(B406) - Comfort system CAN bus low connection 1 (in main wiring harness)
(B407) - Comfort system CAN bus low connection 2 (in main wiring harness)
Previous Diagram 138/2 (Tracks 1-14)