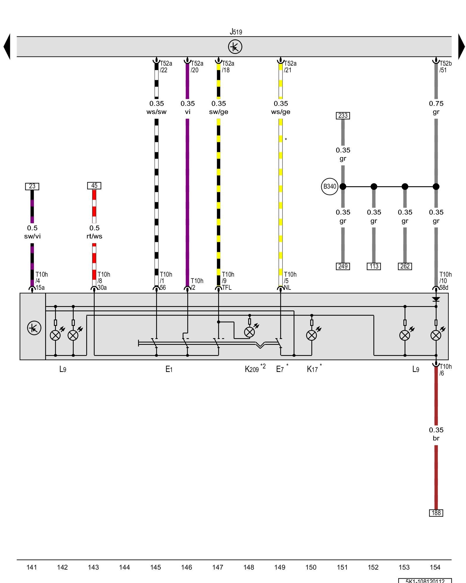
Diagram 108/12 (Tracks 141-154)
IMPORTANT NOTE:
This manufacturer uses "Track" style wiring diagrams.
For information on how to use these diagrams effectively, please refer to Diagram Information and Instructions. Diagram Information and Instructions
Light switch, Fog lamp switch, Fog lamp indicator lamp, Automatic light control indicator lamp

ws = white
sw = black
ro = red
br = brown
gn = green
bl = blue
gr = grey
li = lilac
ge = yellow
or = orange
rs = pink
E1 - Light switch
E7 - Fog lamp switch
J519 - Vehicle electrical system control module Control modules in front part of vehicle - Overview of Control Modules
K17 - Fog lamp indicator lamp
K209 - Automatic light control indicator lamp
L9 - Headlamp switch illumination bulb
T10h - 10-pin connector
T52a - 52-pin connector
T52b - 52-pin connector
(B340) - Connection 1 (58d) (in main wiring harness)
* - Only for vehicles with fog lamps
*2 - Only for vehicles with automatic headlamp assist
Previous Diagram 108/11 (Tracks 127-140)
Next Diagram 108/13 (Tracks 155-168)