Diagram 92/19 (Tracks 239-252)
IMPORTANT NOTE:
This manufacturer uses "Track" style wiring diagrams.
For information on how to use these diagrams effectively, please refer to Diagram Information and Instructions. Diagram Information and Instructions
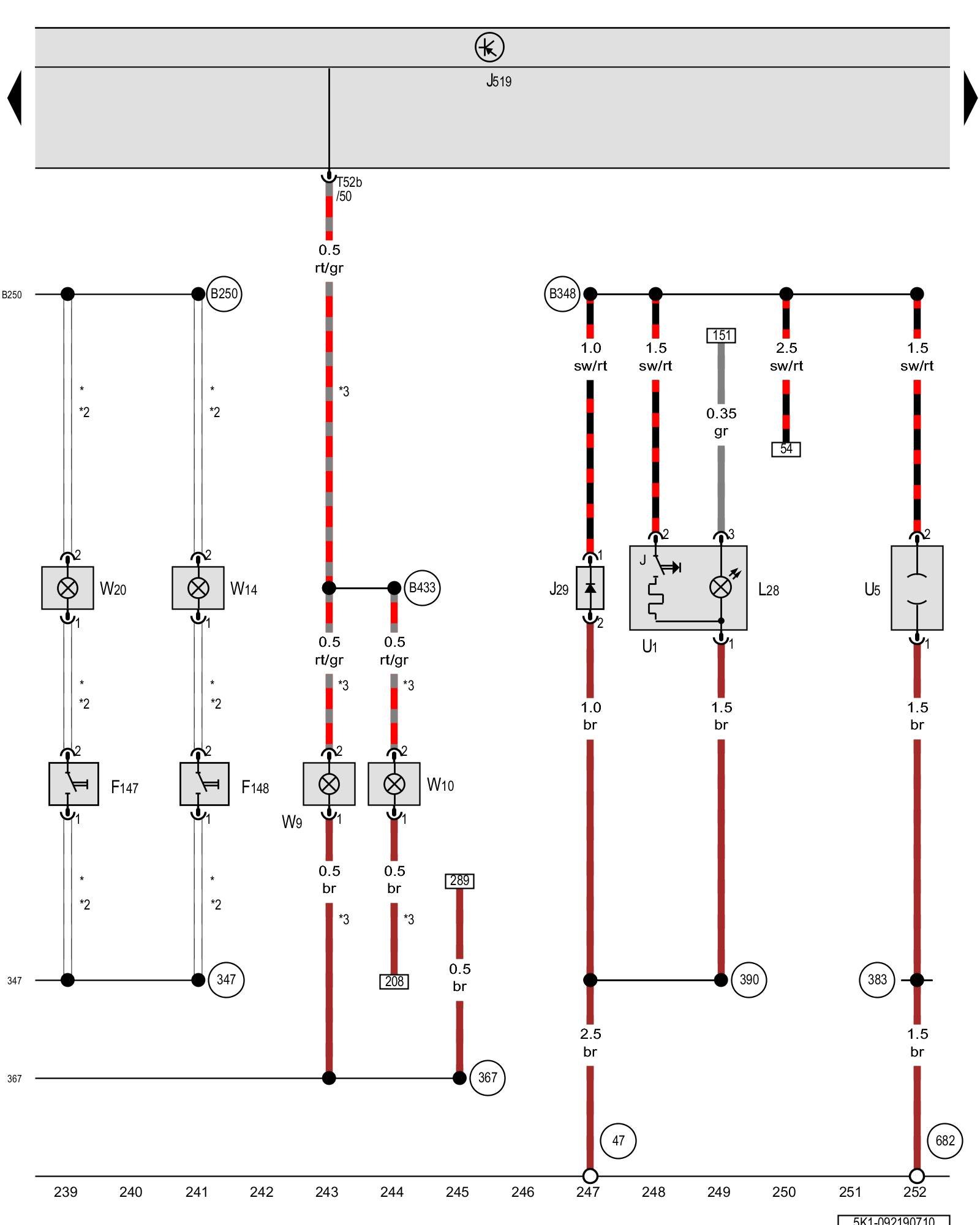
Driver vanity mirror lamp contact switch, Front passenger vanity mirror lamp contact switch, Blocking diode, Cigarette lighter illumination bulb, Cigarette lighter, 12 V socket, Left footwell lamp, Right footwell lamp, Front passenger vanity mirror lamp, Driver vanity mirror lamp

ws = white
sw = black
ro = red
br = brown
gn = green
bl = blue
gr = grey
li = lilac
ge = yellow
or = orange
rs = pink
F147 - Driver vanity mirror lamp contact switch
F148 - Front passenger vanity mirror lamp contact switch
J29 - Blocking diode
J519 - Vehicle electrical system control module Control modules in front part of vehicle - Overview of Control Modules
L28 - Cigarette lighter illumination bulb
T52b - 52-pin connector
U1 - Cigarette lighter
U5 - 12 V socket
W9 - Left footwell lamp
W10 - Right footwell lamp
W14 - Front passenger vanity mirror lamp
W20 - Driver vanity mirror lamp
(47) - Ground connection in right front footwell
(347) - Ground connection (in roof wiring harness)
(367) - Ground connection 2 (in main wiring harness)
(383) - Ground connection 18 (in main wiring harness)
(390) - Ground connection 25 (in main wiring harness)
(682) - Ground connection 2 in right rear side panel
(B250) - Positive connection (in roof wiring harness)
(B348) - Connection 1 (75a) (in main wiring harness)
(B433) - Footwell illumination connection (in main wiring harness)
* - Only for vehicles with illuminated vanity mirror
*2 - Flat conductor
*3 - Only for vehicles with footwell lamp
Previous Diagram 92/18 (Tracks 225-238)
Next Diagram 92/20 (Tracks 253-266)