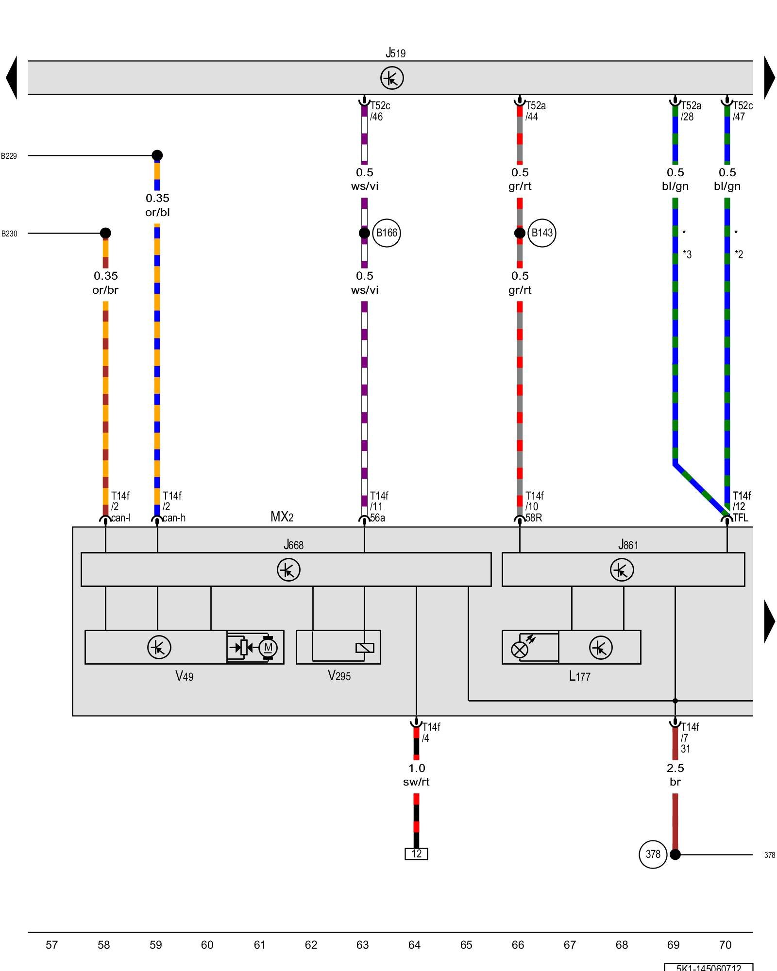
Diagram 145/6 (Tracks 57-70)
IMPORTANT NOTE:
This manufacturer uses "Track" style wiring diagrams.
For information on how to use these diagrams effectively, please refer to Diagram Information and Instructions. Diagram Information and Instructions
Vehicle electrical system control module, Right headlamp power output stage, Right daytime running lamp and parking lamp LED module, Right headlamp beam adjustment motor, Right low beam headlamp reflector motor

ws = white
sw = black
ro = red
br = brown
gn = green
bl = blue
gr = grey
li = lilac
ge = yellow
or = orange
rs = pink
J519 - Vehicle electrical system control module Control modules in front part of vehicle - Overview of Control Modules
J668 - Right headlamp power output stage, on the left headlamp, on the right headlamp
J861 - Right daytime running lamp and parking lamp control module, on the left headlamp, in the left headlamp, in the left headlamp, in the right headlamp
L177 - Right daytime running lamp and parking lamp LED module
MX2 - Right front headlamp
T14f - 14-pin connector
T52a - 52-pin connector
T52c - 52-pin connector
V49 - Right headlamp beam adjustment motor
V295 - Right low beam headlamp reflector motor
(378) - Ground connection 13 (in main wiring harness)
(B143) - Positive connection (58R) (in interior wiring harness)
(B166) - Connection 56a (in interior wiring harness)
(B229) - High bus connection (in interior wiring harness)
(B230) - Low bus connection (in interior wiring harness)
* - Only for vehicles with daytime running lamps
*2 - Only for vehicles without rear fog lamps
*3 - Only for vehicles with fog lamps
Previous Diagram 145/5 (Tracks 43-56)
Next Diagram 145/7 (Tracks 71-84)