Operation CHARM: Car repair manuals for everyone.

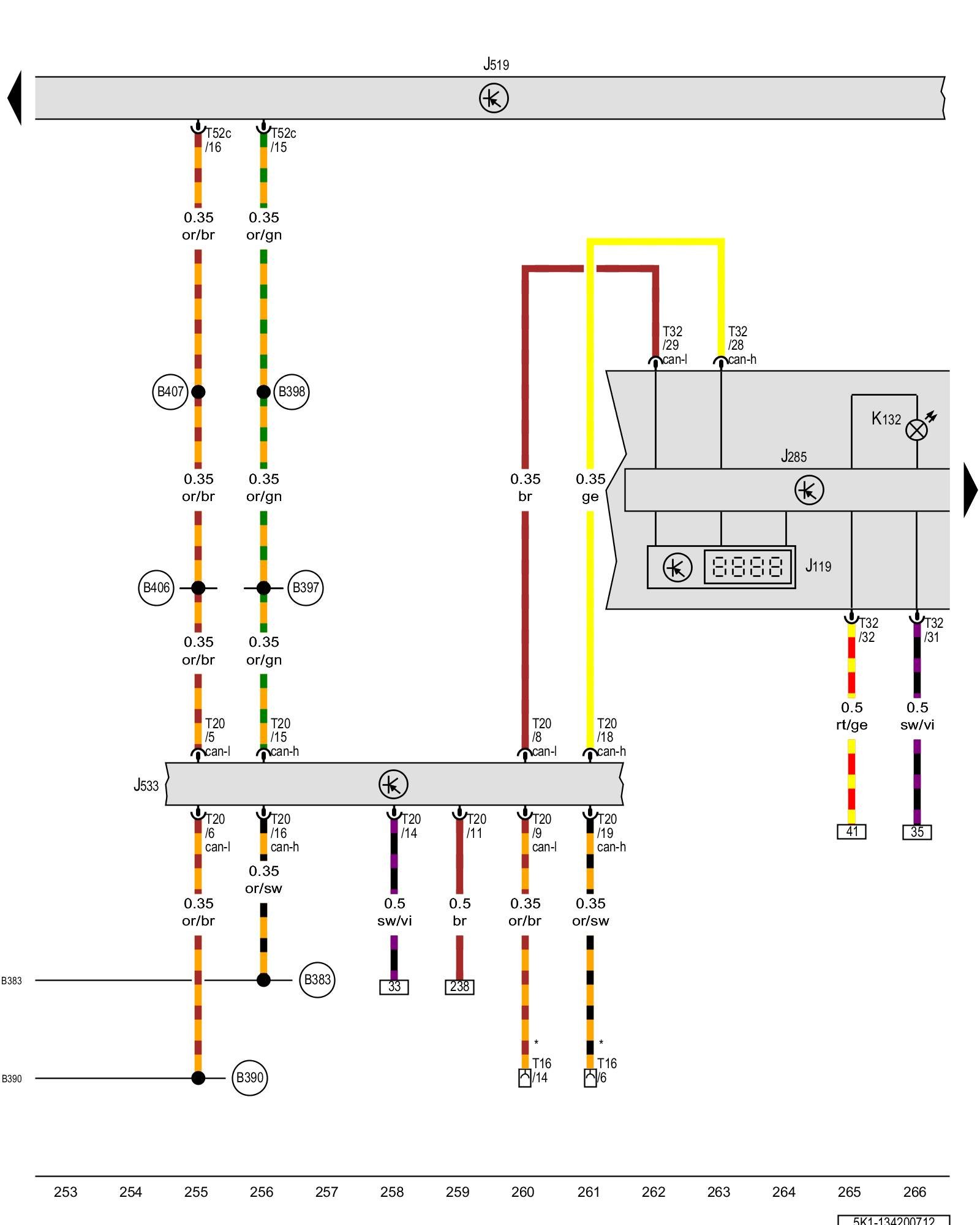
Diagram 134/20 (Tracks 253-266)






IMPORTANT NOTE:
This manufacturer uses "Track" style wiring diagrams.
For information on how to use these diagrams effectively, please refer to Diagram Information and Instructions. Diagram Information and Instructions


Multifunction indicator, Vehicle electrical system control module, Data bus on board diagnostic interface





ws = white
sw = black
ro = red
br = brown
gn = green
bl = blue
gr = grey
li = lilac
ge = yellow
or = orange
rs = pink

J119 - Multifunction indicator

J285 - Instrument cluster control module Control modules in front part of vehicle - Overview of Control Modules

J519 - Vehicle electrical system control module Control modules in front part of vehicle - Overview of Control Modules

J533 - Data bus on board diagnostic interface, in the left footwell, near the center console Control modules in front part of vehicle - Overview of Control Modules

K132 - Electronic power control malfunction indicator lamp

T16 - 16-pin connector, under the instrument panel, left

T20 - 20-pin connector

T32 - 32-pin connector

T52c - 52-pin connector

(B383) - Powertrain CAN bus high connection 1 (in main wiring harness)

(B390) - Powertrain CAN bus low connection 1 (in main wiring harness)

(B397) - Comfort system CAN bus high connection 1 (in main wiring harness)

(B398) - Comfort system CAN bus high connection 2 (in main wiring harness)

(B406) - Comfort system CAN bus low connection 1 (in main wiring harness)

(B407) - Comfort system CAN bus low connection 2 (in main wiring harness)

* - Diagnostic connector

Previous Diagram 134/19 (Tracks 239-252)

Next Diagram 134/21 (Tracks 267-280)