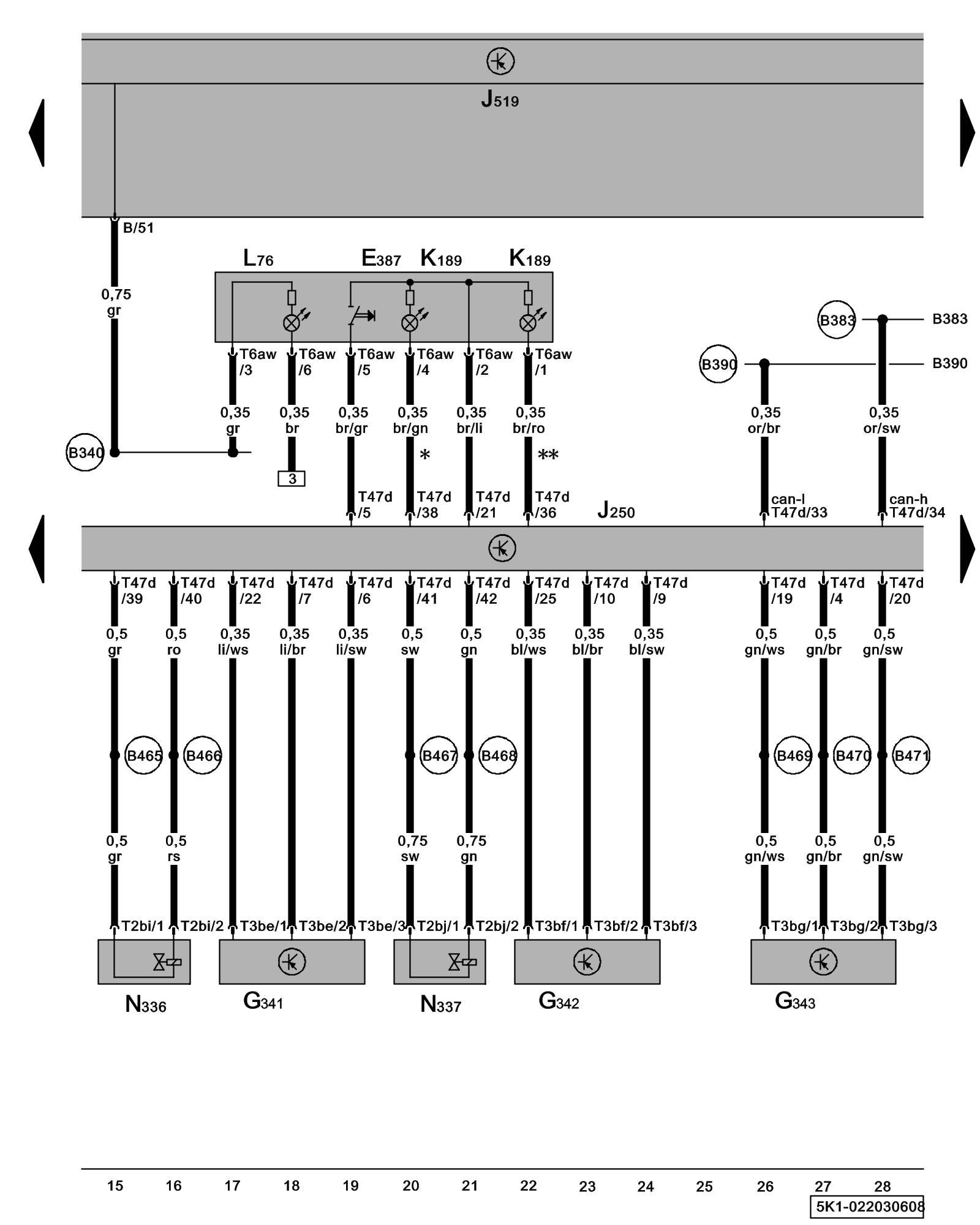
Diagram 22/3 (Tracks 15-28)
IMPORTANT NOTE:
This manufacturer uses "Track" style wiring diagrams.
For information on how to use these diagrams effectively, please refer to Diagram Information and Instructions. Diagram Information and Instructions
Electronic Damping Control Module, Body Acceleration Sensor, Front Dampening Adjustment Valve

ws = white
sw = black
ro = red
br = brown
gn = green
bl = blue
gr = grey
li = lilac
ge = yellow
or = orange
rs = pink
E387 - Dampening Adjustment Button Electronic Damping Component Views [1][2]Diagrams
G341 - Left Front Body Acceleration Sensor Electronic Damping Component Views Front Body Acceleration Sensors -G341- / -G342-
G342 - Right Front Body Acceleration Sensor Electronic Damping Component Views Front Body Acceleration Sensors -G341- / -G342-
G343 - Rear Body Acceleration Sensor Electronic Damping Component Views Rear Body Acceleration Sensor -G343-
J250 - Electronic Damping Control Module, in right rear side panel Control Modules in The Rear Of The Vehicle Electronic Damping Component Views Diagrams
K189 - Dampening Adjustment Indicator Lamp
N336 - Left Front Dampening Adjustment Valve Electronic Damping Component Views [1][2]Diagrams
N337 - Right Front Dampening Adjustment Valve Electronic Damping Component Views [1][2]Diagrams
T2bi - Double Connector
T2bj - Double Connector
T3be - 3-Pin Connector
T3bf - 3-Pin Connector
T3bg - 3-Pin Connector
T6aw - 6-Pin Connector
T47d - 47-Pin Connector
(B340) - Connection 1 (58d) (in main wiring harness)
(B465) - Connection 1 (in main wiring harness)
(B466) - Connection 2 (in main wiring harness)
(B383) - Powertrain CAN-Bus High Connection 1 (in main wiring harness)
(B390) - Powertrain CAN-Bus Low Connection 1 (in main wiring harness)
(B467) - Connection 3 (in main wiring harness)
(B468) - Connection 4 (in main wiring harness)
(B469) - Connection 5 (in main wiring harness)
(B470) - Connection 6 (in main wiring harness)
(B471) - Connection 7 (in main wiring harness)
* - Sport function
** - Comfort function
Previous Diagram 22/2 (Tracks 1-14)
Next Diagram 22/4 (Tracks 29-42)