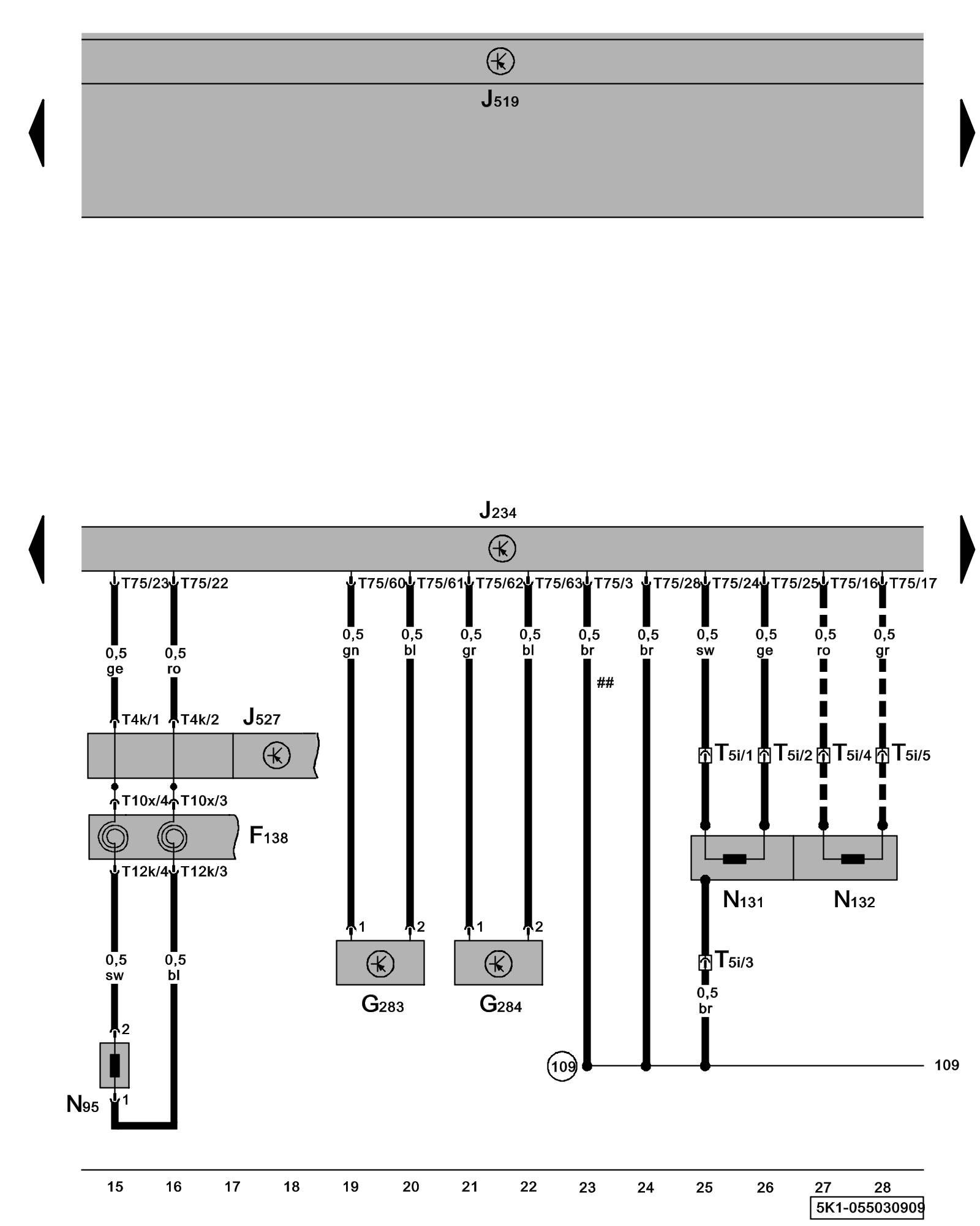
Diagram 55/3 (Tracks 15-28)
IMPORTANT NOTE:
This manufacturer uses "Track" style wiring diagrams.
For information on how to use these diagrams effectively, please refer to Diagram Information and Instructions. Diagram Information and Instructions
Airbag Control Module, Driver's Airbag Igniter, Driver's/ Front Passenger's Front Airbag Crash Sensor, Front Passenger's Airbag Igniter

ws = white
sw = black
ro = red
br = brown
gn = green
bl = blue
gr = grey
li = lilac
ge = yellow
or = orange
rs = pink
F138 - Airbag Spiral Spring Airbag Systems Overview
G283 - Driver's Front Airbag Crash Sensor, on left headlamp Locations Driver Front Airbag Crash Sensor -G283- and Front Pass Front Airbag Crash Sensor -G284-
G284 - Front Passenger's Front Airbag Crash Sensor, on right headlamp Locations Driver Front Airbag Crash Sensor -G283- and Front Pass Front Airbag Crash Sensor -G284-
J234 - Airbag Control Module, behind lower console Control modules in front part of vehicle - Overview of Control Modules
J519 - Vehicle Electrical System Control Module Control modules in front part of vehicle - Overview of Control Modules
J527 - Steering Column Electronic Systems Control Module Control modules in front part of vehicle - Overview of Control Modules
N95 - Driver's Airbag Igniter Airbag Systems Overview
N131 - Front Passenger's Airbag Igniter 1 Airbag Systems Overview Front Pass Airbag Igniter 1 -N131- and Front Pass Airbag Igniter 2 -N132-
N132 - Front Passenger's Airbag Igniter 2 Airbag Systems Overview Front Pass Airbag Igniter 1 -N131- and Front Pass Airbag Igniter 2 -N132-
T4k - 4-Pin Connector
T5i - 5-Pin Connector, behind front passenger's airbag
T10x - 10-Pin Connector
T12k - 12-Pin Connector
T75 - 75-Pin Connector
(109) - Ground Connection (in airbag wiring harness)
--- - Only models with seat occupied recognition
## - from October 2009
Previous Diagram 55/2 (Tracks 1-14)
Next Diagram 55/4 (Tracks 29-42)