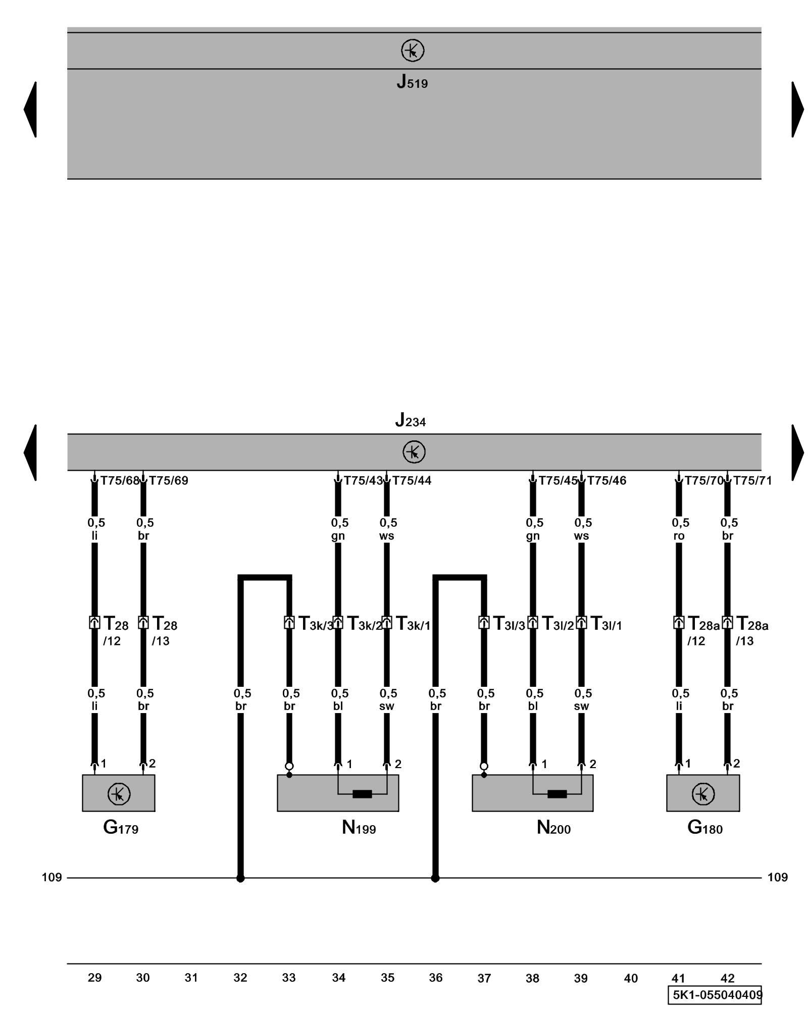
Diagram 55/4 (Tracks 29-42)
IMPORTANT NOTE:
This manufacturer uses "Track" style wiring diagrams.
For information on how to use these diagrams effectively, please refer to Diagram Information and Instructions. Diagram Information and Instructions
Airbag Control Module, Side Airbag Crash Sensors, Side Airbag Igniter

ws = white
sw = black
ro = red
br = brown
gn = green
bl = blue
gr = grey
li = lilac
ge = yellow
or = orange
rs = pink
G179 - Driver's Side Airbag Crash Sensor Locations Driver Side Airbag Crash Sensor -G179- and Front Pass Side Airbag Crash Sensor -G180-
G180 - Front Passenger's Side Airbag Crash Sensor Locations Driver Side Airbag Crash Sensor -G179- and Front Pass Side Airbag Crash Sensor -G180-
J234 - Airbag Control Module, behind lower console Control modules in front part of vehicle - Overview of Control Modules
J519 - Vehicle Electrical System Control Module Control modules in front part of vehicle - Overview of Control Modules
N199 - Driver's Side Airbag Igniter Airbag Systems Overview Front Pass Thorax Airbag Igniter -N200- and Driver Thorax Airbag Igniter -N199-
N200 - Front Passenger's Side Airbag Igniter Airbag Systems Overview Front Pass Thorax Airbag Igniter -N200- and Driver Thorax Airbag Igniter -N199-
T3k - 3-Pin Connector, below driver's seat Overview of connector stations and connectors
T3l - 3-Pin Connector, below front passenger's seat Overview of connector stations and connectors
T28 - 28-Pin Connector, behind left lower A-pillar trim Overview of connector stations and connectors
T28a - 28-Pin Connector, behind right lower A-pillar trim Overview of connector stations and connectors
T75 - 75-Pin Connector
Previous Diagram 55/3 (Tracks 15-28)
Next Diagram 55/5 (Tracks 43-56)