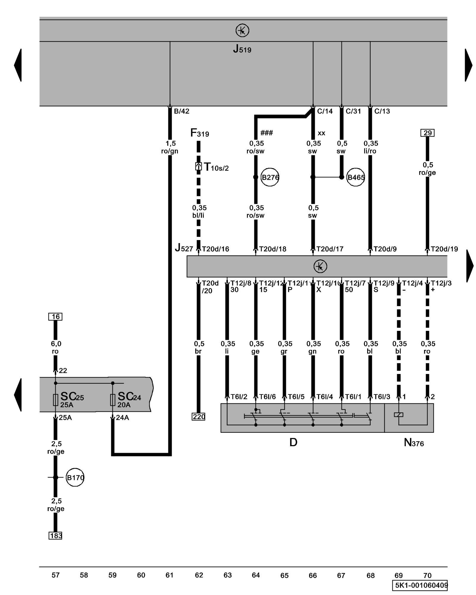
Diagram 1/6 (Tracks 57-70)
IMPORTANT NOTE:
This manufacturer uses "Track" style wiring diagrams.
For information on how to use these diagrams effectively, please refer to Diagram Information and Instructions. Diagram Information and Instructions
Steering Column Electronic Systems Control Module, Ignition/Starter Switch, Ignition Switch Key Lock Solenoid

ws = white
sw = black
ro = red
br = brown
gn = green
bl = blue
gr = grey
li = lilac
ge = yellow
or = orange
rs = pink
D - Ignition/Starter Switch
F319 - Selector Lever Park Position Lock Switch
Locations
Direct Shift Gearbox (DSG)
J519 - Vehicle Electrical System Control Module Control modules in front part of vehicle - Overview of Control Modules
J527 - Steering Column Electronic Systems Control Module Control modules in front part of vehicle - Overview of Control Modules
N376 - Ignition Switch Key Lock Solenoid
SC24 - Fuse 24 (on fuse panel C) Fuse overview (SA), (SB), (SC)
SC25 - Fuse 25 (on fuse panel C) Fuse overview (SA), (SB), (SC)
T6l - 6-Pin Connector
T10s - 10-Pin Connector, under selector lever trim
T12j - 12-Pin Connector
T20d - 20-Pin Connector
(B170) - Plus Connection 2 (30) (in interior wiring harness)
(B276) - Plus Connection (50) (in main wiring harness)
(B465) - Connection 1 (in main wiring harness)
--- - Only models with direct shift gearbox 02E/ 0AM (DSG)
### - Only models without stop/start system
xx - Only models with stop/start system
Previous Diagram 1/5 (Tracks 43-56)
Next Diagram 1/7 (Tracks 71-84)