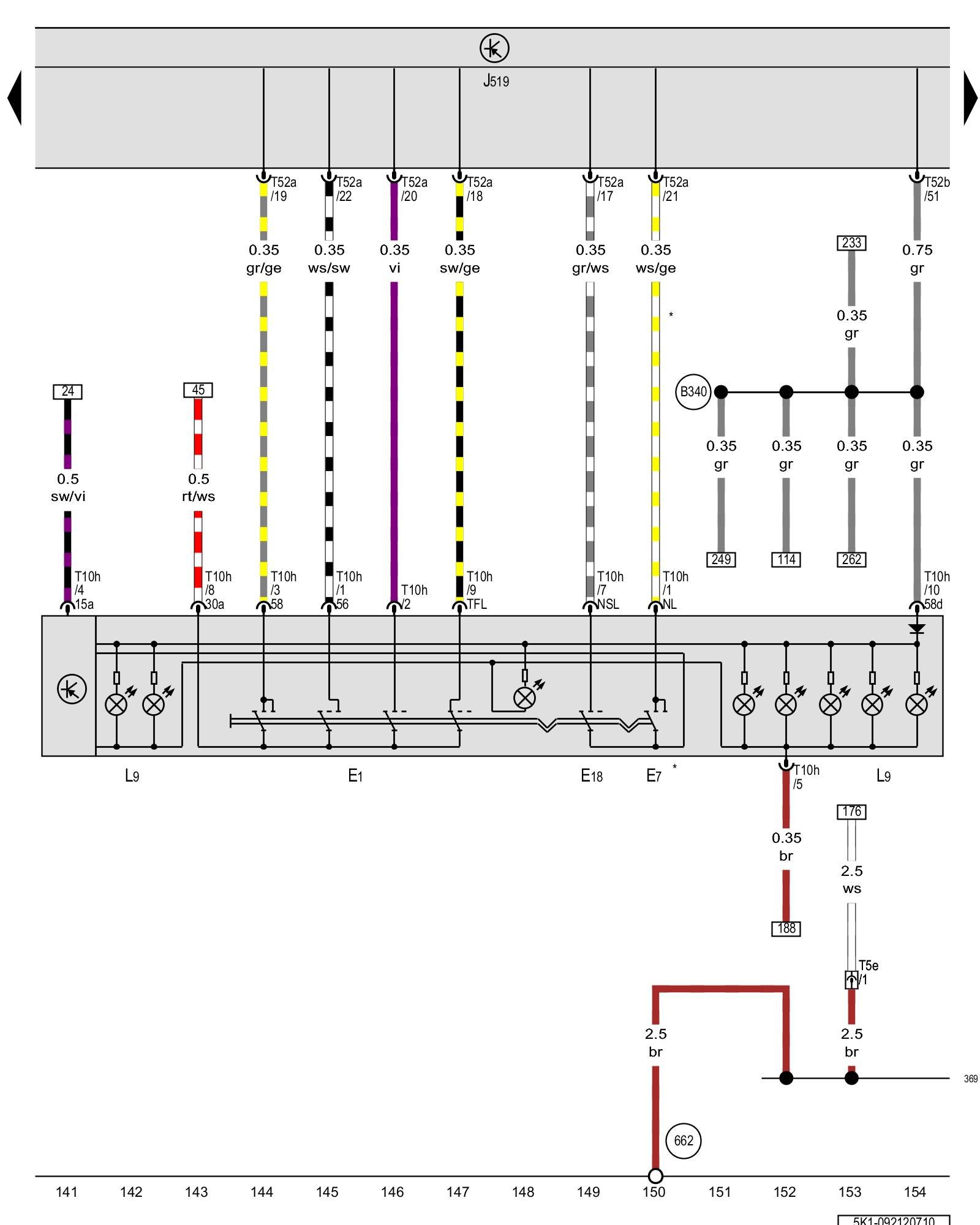
Diagram 92/12 (Tracks 141-154)
IMPORTANT NOTE:
This manufacturer uses "Track" style wiring diagrams.
For information on how to use these diagrams effectively, please refer to Diagram Information and Instructions. Diagram Information and Instructions
Light switch, Fog lamp switch, Rear fog lamp switch

ws = white
sw = black
ro = red
br = brown
gn = green
bl = blue
gr = grey
li = lilac
ge = yellow
or = orange
rs = pink
E1 - Light switch
E7 - Fog lamp switch
E18 - Rear fog lamp switch
J519 - Vehicle electrical system control module Control modules in front part of vehicle - Overview of Control Modules
L9 - Headlamp switch illumination bulb
T5e - 5-pin connector, in the left rear side panel Overview of connector stations and connectors
T10h - 10-pin connector
T52a - 52-pin connector
T52b - 52-pin connector
(369) - Ground connection 4 (in main wiring harness)
(662) - Ground connection in left rear side panel
(B340) - Connection 1 (58d) (in main wiring harness)
* - Only for vehicles with fog lamps
Previous Diagram 92/11 (Tracks 127-140)
Next Diagram 92/13 (Tracks 155-168)