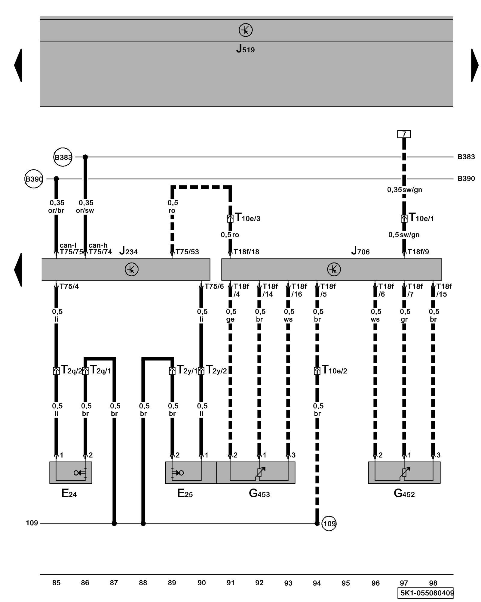
Diagram 55/8 (Tracks 85-98)
IMPORTANT NOTE:
This manufacturer uses "Track" style wiring diagrams.
For information on how to use these diagrams effectively, please refer to Diagram Information and Instructions. Diagram Information and Instructions
Airbag Control Module, Safety Belt Switch, Seat Occupied Recognition Control Module, Seat Occupied Recognition Control Module, Seat Occupied Recognition Pressure Sensor

ws = white
sw = black
ro = red
br = brown
gn = green
bl = blue
gr = grey
li = lilac
ge = yellow
or = orange
rs = pink
E24 - Driver's Safety Belt Switch Driver Seat Belt Switch -E24-
E25 - Front Passenger's Safety Belt Switch Passive Occupant Detection System Front Pass Seat Belt Switch -E25-
G452 - Seat Occupied Recognition Pressure Sensor Passive Occupant Detection System
G453 - Seat Occupied Recognition Safety Belt Force Sensor Passive Occupant Detection System
J234 - Airbag Control Module, behind lower console Control modules in front part of vehicle - Overview of Control Modules
J519 - Vehicle Electrical System Control Module Control modules in front part of vehicle - Overview of Control Modules
J706 - Seat Occupied Recognition Control Module, below front passenger's seat Passive Occupant Detection System Diagrams
T2q - Double Connector, below driver's seat Overview of connector stations and connectors
T2y - Double Connector, below front passenger's seat Overview of connector stations and connectors
T10e - 10-Pin Connector, below front passenger's seat
T18f - 18-Pin Connector
T75 - 75-Pin Connector
(109) - Ground Connection (in airbag wiring harness)
(B383) - Powertrain CAN-Bus High Connection 1 (in main wiring harness)
(B390) - Powertrain CAN-Bus Low Connection 1 (in main wiring harness)
--- - Only models with seat occupied recognition
Previous Diagram 55/7 (Tracks 71-84)
Next Diagram 55/9 (Tracks 99-112)