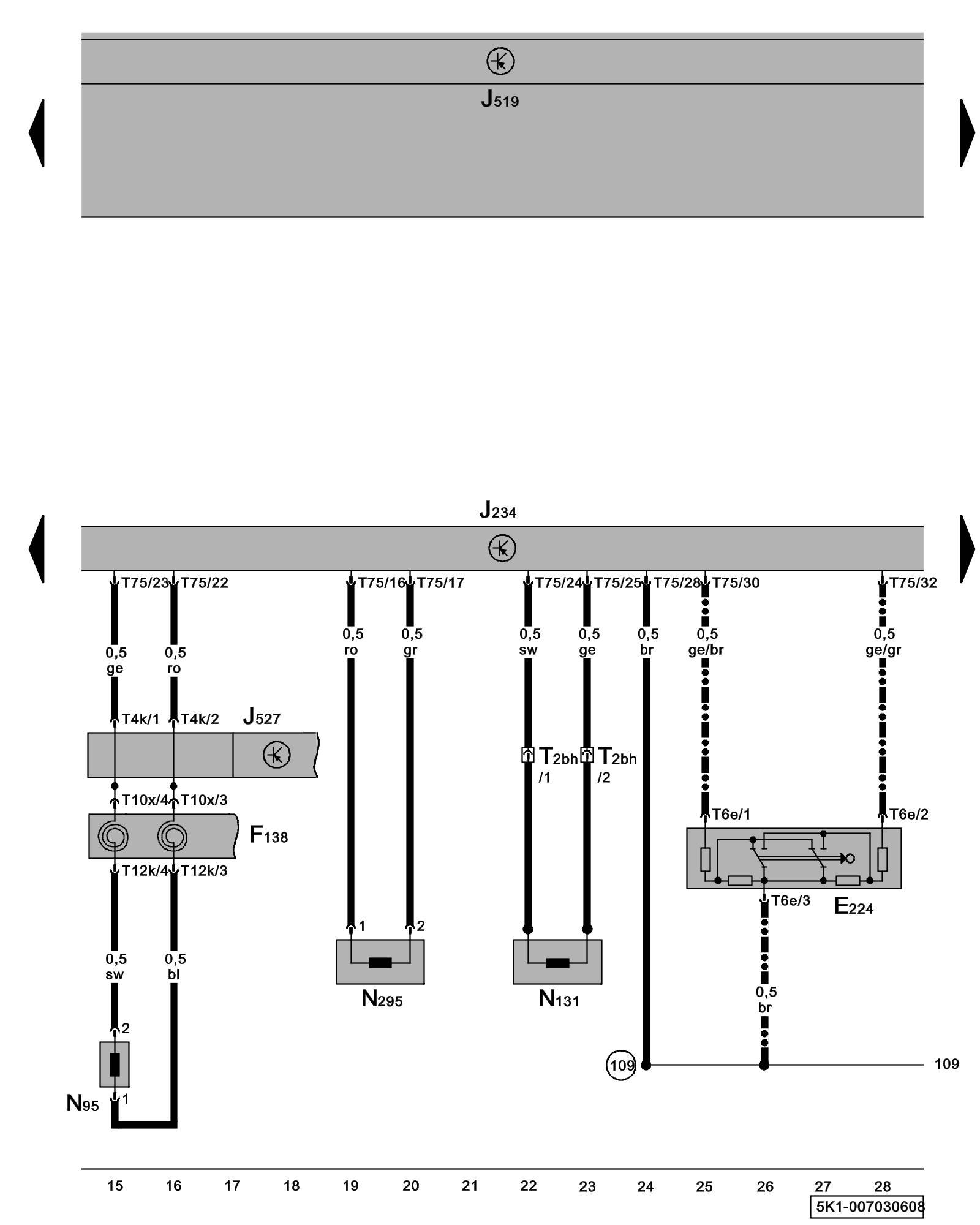
Diagram 7/3 (Tracks 15-28)
IMPORTANT NOTE:
This manufacturer uses "Track" style wiring diagrams.
For information on how to use these diagrams effectively, please refer to Diagram Information and Instructions. Diagram Information and Instructions
Airbag Control Module, Front Passenger's Airbag -Off- Key Switch, Front Passenger's Airbag Igniter, Driver's Airbag Igniter, Driver Knee Airbag Igniter

ws = white
sw = black
ro = red
br = brown
gn = green
bl = blue
gr = grey
li = lilac
ge = yellow
or = orange
rs = pink
E224 - Front Passenger's Airbag -Off- Key Switch
F138 - Airbag Spiral Spring Airbag Systems Overview
J234 - Airbag Control Module, behind lower console Control modules in front part of vehicle - Overview of Control Modules
J519 - Vehicle Electrical System Control Module Control modules in front part of vehicle - Overview of Control Modules
J527 - Steering Column Electronic Systems Control Module Control modules in front part of vehicle - Overview of Control Modules
N95 - Driver's Airbag Igniter Airbag Systems Overview
N131 - Front Passenger's Airbag Igniter 1 Airbag Systems Overview
N295 - Driver Knee Airbag Igniter
T2bh - Double Connector, near front passenger's airbag
T4k - 4-Pin Connector
T6e - 6-Pin Connector
T10x - 10-Pin Connector
T12k - 12-Pin Connector
T75 - 75-Pin Connector
(109) - Ground Connection (in airbag wiring harness)
-^^- - Only models with front passenger's airbag deactivation
Previous Diagram 7/2 (Tracks 1-14)
Next Diagram 7/4 (Tracks 29-42)